請求書
読取項目
単価、金額などが外税で記載されている請求書

単価、金額などが内税で記載されている請求書
「単価、金額が外税で記載されている請求書」と重複する項目はマーキングしていません。

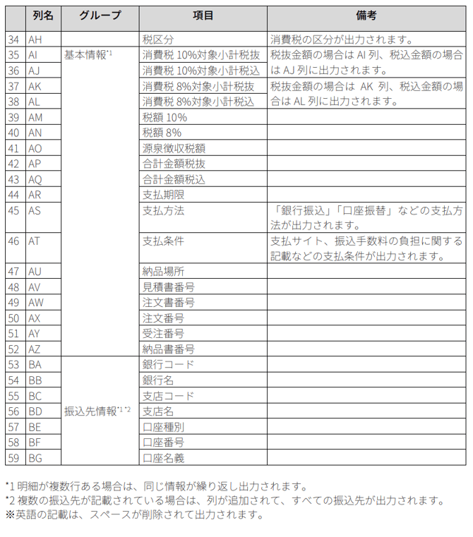
読取結果ファイルでの各項目の順番に合わせて記載しています。
Excel ファイルのセルの表示形式は、すべて「標準」です。


読取結果
アップロードしたファイル単位で、または 1 つのファイルにまとめて出力できます。 明細が複数行ある場合は、基本情報は同じ情報が繰り返し出力されます。これらの基本情報は、 実際に記載されているページに対してのみ出力されます。下記のように、複数ページの 1 つの請 求書を読み取った場合でも、基本情報は実際に記載されているページにのみ出力されます。

